文字朗读神器是一款专业的多功能语音朗读工具,支持中英文文本转语音功能。集成讯飞、Google等多家TTS引擎,提供多样化的发音人选择。智能解析网页内容直接朗读,支持文章队列播放和背景音乐设置,打造沉浸式听读体验。特别适合视力障碍用户、语言学习者和喜欢听书的群体,可朗读新闻、小说、公众号等各类文本内容。操作简单便捷,复制文字即可自动朗读,解放双眼的同时获取信息,是提升学习效率和生活便利的智能助手。
软件功能
多引擎语音合成系统整合主流TTS技术,支持中英文混合朗读,发音自然流畅接近真人发声效果。
智能网页解析功能自动提取正文内容过滤广告,复制网址即可直接朗读网页核心信息节省浏览时间。
朗读队列管理系统允许添加多篇文章顺序播放,自定义间隔时间和循环次数满足不同场景需求。
背景音效库提供雨声、白噪音等环境音效,可调节音量平衡营造舒适听读氛围帮助放松入睡。
学习模式支持单句重复朗读和跟读对比,语速可调范围30-300词/分钟适应不同听力水平。
云端同步功能收藏喜爱的文章和网页,跨设备访问朗读记录实现无缝衔接使用体验。
软件特色
无障碍设计优化界面交互逻辑,大字体高对比度显示配合语音引导,方便视障用户独立操作。
智能缓存机制自动保存未完成朗读进度,意外中断后可从断点继续避免重复听取。
多音字校正系统自动识别特殊发音场景,支持手动标注保证专业术语朗读准确性。
极简交互流程三步骤完成基础设置,新手引导动画直观演示核心功能使用方法。
软件亮点
声纹克隆技术允许录制个性化语音包,生成专属发音人朗读内容更具亲切感。
定时关闭功能预设朗读时长,夜间模式自动调低亮度避免干扰他人休息。
内容过滤系统识别屏蔽敏感词汇,家长控制模式保护未成年人使用安全。
车载模式优化语音输出效果,行车环境下仍保持清晰可辨的朗读质量。
多设备协同支持手机手表联动,户外运动时通过穿戴设备控制朗读进度。
小编评价
这款朗读工具真正实现了文本内容的无障碍获取,多引擎合成语音自然度行业领先。网页解析精准高效,队列播放功能特别适合通勤学习。从视障辅助到语言学习覆盖多元场景,自定义设置满足个性化需求。响应速度快,操作逻辑简单直观,是提升信息获取效率的实用工具。
更新日志
最新版本:V3.0.21 (2025-12-14)
修复和优化其它一些已知问题。
手机扫描下载
或使用手机浏览器访问:
https://m.yxss.com/azrj/162407.html
快来加入手游QQ交流群~
-
包名
com.wyfc.txtreader
-
MD5值
427C4630A735DE2C2780F0ED0F0B5931
-
权限要求
查看权限要求
-
敏感权限
查看敏感权限
- 隐私政策
-
网站声明: 本站《文字朗读神器》由"搁浅的爱╯"网友提供,仅作为展示之用,版权归原作者所有;如果侵犯了您的权益,请来信告知,我们会尽快删除。

地铁跑酷全部版本
捕鱼大作战所有版本
元气骑士所有版本
植物大战僵尸2版本
迷你枪战精英版本
捕鱼大咖所有版本
三国杀移动所有版本
碧蓝航线版本大全
口袋觉醒版本大全













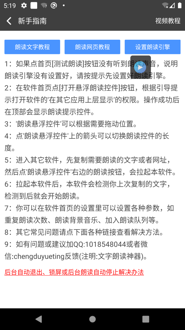
软件功能强大,可以朗读新闻资讯,网址内容等,并且软件支持多种发音人,还可以设置朗读时的背景音乐等
可朗读任何软件内可复制的中英文文字的软件。 解放你的双眼,让你告别视觉疲劳。还能读英语单词,帮助学习英语的用户矫正英语发音,更有海量小说让你免费阅读